暴走英雄坛新主线剧情柳芸儿线攻略
2020-03-11 23:59:04 作者:佚名 来源:本站整理
关于游戏中的新主线剧情,有不少的玩家说是不能触发,或者是剧情线不同。小编今天在这里给大家解释一下,找逐月小姐姐对话的时候可能触发不同的线,还有之前的任务做完才能有新主线任务。
新主线剧情柳芸儿线攻略
主线剧情有两条,柳芸儿线:
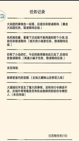
一开始就去六扇门找逐月,人物对话说一堆之后,就去到藏锋山庄,一堆剧情过后,去到丹炉室,出现选项,左三圈还是右三圈。选择左三圈可以得到金条20。
后面去到密室,又出现选项,还是选了左三圈,不过没有出现东西,大家可以试一下右三圈。

接着就来到密室,先点击地上的机关,再去点宝箱,不然听说会卡住。
接着剧情过后打刘芸儿,连续打3场,第一场1万多血,等级不高的同学记得补好血再出去和她打,第二场和第三场就只剩3000血了,随便打。
来到六扇门一顿剧情,完了以后出来六扇门,柳芸儿莫名其妙又要和你打起来(1万血)。后面就完全是剧情了。接着就去到大理,剧情就完了。

补充:
大理在苗疆下面的那个世界,福地右边那个楼,但是还没有开放。
主线没做到不能触发,触发条件去找逐月小姐姐,如果是拿到的是面具,就是慕容线,不同的剧情。
- 上一篇: 魔王与神锤新手怎么玩?新手玩法指南
- 下一篇: 风云岛行动风牧远普攻技能怎么玩?风牧远玩法心得
相关下载
相关文章
- 暴走英雄坛燃木刀法怎么获取?暴走英雄坛燃木刀法获取方法及条件04-01
- 暴走英雄坛三刀怎么玩?三刀玩法攻略10-21
- 暴走英雄坛地狱副本怎么打?地狱副本打法思路08-05
- 暴走英雄坛立地成佛怎么样?立地成佛分析及建议08-04
- 暴走英雄坛新版70福地怎么打?70福地打法心得06-11
- 暴走英雄坛新服新手如何加点?新服新手加点建议及分析04-27
- 暴走英雄坛踏青活动划算吗?踏青活动小技巧03-25
- 暴走英雄坛千蛛万毒手技能怎么样?千蛛万毒手技能测试及分析03-11
- 暴走英雄坛新版本血魔刀预测分析03-10
- 暴走英雄坛关于千蛛万毒手强度预测及技能分析03-10
- 暴走英雄坛终南山流星雨作用以及新版本刷宝箱小技巧03-08
- 暴走英雄坛师傅的信特暗是什么?师傅的信特暗分享及作用02-02












伏魔者2手游
合战忍者村物语
姜饼人王国国际版
掘地求升
第五人格国际服
西游笔绘西行
勇士食堂
王者争雄
指环王纷争
暗黑之光

游戏评论
最新评论