想不想修真北极皇地的偷图有什么属性要求?
2019-04-02 13:26:48 作者:佚名 来源:本站整理
想不想修真凡人传说中不少玩家对北极皇地的偷图还是很感兴趣的,恐惧魔界蓝晶石爆率和极风天一样,但是灵石产出比极风高很多,建议九品丹炉可以刷这张图。
想不想修真北极皇地的偷图属性要求
没什么说的,过了11功德任务就能通三界。不过有几张图值得大家属性到了去偷一下,因为很有刷的价值。
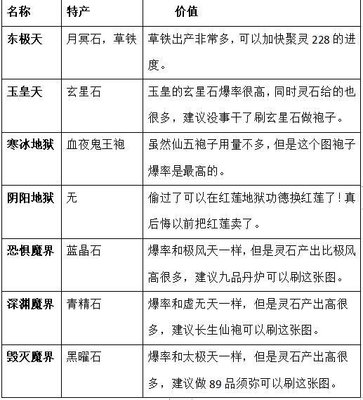
东极天月宾石,草铁草铁出产非常多,可以加快聚灵228的进度。
玄星石王皇的玄星石爆率很高,同时灵石给的也很多,建议没事干了刷玄星石做袍子。寒冰地狱血夜鬼王袍虽然仙五袍子用量不多,但是这个图袍子爆率是最高的。
阴阳地狱无偷过了可以在红莲地狱功德换红莲了!真后悔以前把红莲卖了。
恐惧魔界蓝晶石爆率和极风天一样,但是灵石产出比极风高很多,建议九品丹炉可以刷这张图。深渊魔界青精石爆率和虚无天一样,但是灵石产出高很多,建议长生仙袍可以刷这张图。
毁灭魔界黑曜石爆率和太极天一样,但是灵石产出高很多,建议做89品须弥可以刷这张图。
天外天初探

这个不是大家能够染指的,过过眼瘾就好。附上一张天外天守卫属性图(数据比较老,根据道友提醒有误,大家看看就好)。有时间补充爆率和好东西。
- 上一篇: 想不想修真凡人传说各佛国妖族海族属性分析
- 下一篇: 想不想修真凡人传说大罗金仙修为与肉身的升级方法
相关下载
相关文章
- 想不想修真混沌海玩法攻略11-24
- 想不想修真妖域怎么打?想不想修真妖域攻略分享09-23
- 想不想修真炼体有什么用?想不想修真炼体攻略分享09-22
- 想不想修真宠物繁衍规则是什么?宠物繁衍的规则猜测分析05-12
- 想不想修真法相怎么玩?法相玩法教程及分析03-17
- 想不想修真富贵道童获取方法及玩法心得分析11-29
- 想不想修真关于更新养神系统初步分析10-31
- 想不想修真荡魂山养神抉择建议及分析10-30
- 想不想修真养神丹和魔劫丹炼制建议及技巧10-30
- 想不想修真2.81版本宠物繁殖攻略分析10-30
- 想不想修真2.8.1版本更新内容变化及影响10-29
- 想不想修真图3灵石怎么刷?想不想修真图3灵石刷法路线及收益效果10-14













伏魔者2手游
合战忍者村物语
姜饼人王国国际版
掘地求升
第五人格国际服
西游笔绘西行
勇士食堂
王者争雄
指环王纷争
暗黑之光

游戏评论
最新评论