- 软件介绍
- 相关下载
- 专题下载
- 猜你喜欢
- 点击评论
可乐助手是一款针对手游推出的免费皮肤使用软件,但是会以单击的形式进行展现,对于很多玩家来说拥有王者内的华丽皮肤是一件非常奢侈的事情,对于想要体验的用户来说这款软件能够帮助你完成所有的目标。通过单机化的形式后能够将所有的皮肤进行自由的使用,各种不同的设置参数全由玩家进行把控,打造出最为适合用户的体验环境,并且与传统的换肤工具不同免去了root等传统步骤,让用户无需进行更为高级的操作就享受到便捷的皮肤进行使用,并且设置一定的参数来调整英雄属性吧。
使用方法
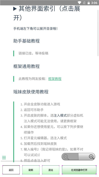
1、首先进入到软件的主页面中,点击中间的菜单按钮。

2、随后可以看到几个关于皮肤相关的选项,我们从初始化开始点击。

3、在初始化的界面中可以看到玩家的当前游戏版本与手机相关信息。
4、点击自动初始化即可进入到下一步操作中。

5、在初始化的BD中将会自动检测你的王者相关角色文件,并提供自由的皮肤修改服务哦!

自定义替换
1、通过替换的方式将手机内的角色时装文件替换成为其他皮肤。
2、用户可以通过+的点击进入到具体的文件内,玩家需要先将喜欢角色的相关文件找到。
3、随后通过修改的方式将皮肤进行应用,直接替换即可在游戏内使用了!

闪退解决方案
1、一般闪退发生的原因是在软件内的皮肤相关数据太多导致。
2、玩家可以前往手机内的总应用设置中,找到可乐助手工具。
3、随后将其所有的数据进行清理即可,然后重新开启工具使用吧。

软件亮点
1、非常实用的手机换肤功能软件,为用户提供了专属的自由换肤游戏版本。
2、用户可以轻松的使用软件内的全部功能,并且舍去了繁琐的root等方式。
3、整体使用的感觉非常轻松,点击初始化后即可重制所有的设置来重新调整。
4、随着版本的更新将会带来更多相关的功能升级,提供给用户更好的体验感。
更新日志
V1.07
修复已知bug。














myboy模拟器
epsxe模拟器最新版
现代战舰修改器最新版
QOO游戏库
国际服画质修改器
chickenfairy








欢乐砸彩蛋
乐趣卧龙吟
杰束一切游戏
腊肠打工人
炊事车驾驶
炫舞2助手
mt画质助手
代练丸子
应急食品
创游世界
香肠派对科技
深空我的世界盒子
先游
游戏评论
最新评论